一、项目基本情况
1.项目编号: GLJK自主果真招标-GDJT-2021-028
2.项目名称:ETC设备采购及装置工程劳务分包
3.采购方法:自主果真招标
4.预算金额:550,000.00元(不含税价)
5.最高限价:550,000.00元(不含税价)
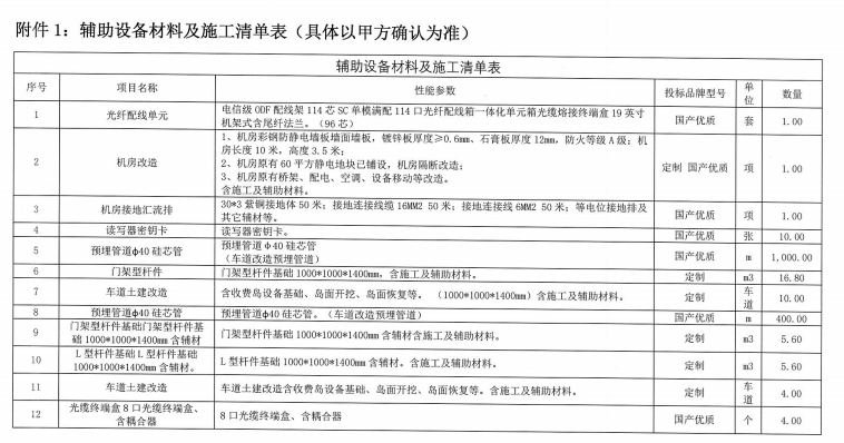
6.事情内容:雁山收费站ETC车道革新中的机电设备装置、车道革新土建及部分辅材采购。详细见附件图纸及辅材清单。
7.工期要求:收到成交通知书后20天内,完成所有工程的施工,具体以甲方工期计划安排为准。
8.本项目不接受联合体。
二、供应商的资格条件
1.切合《中华人民共和国采购法》第二十二条划定;
2.对在“信用中国”网站(www.creditchina.gov.cn)、中国采购网(www.ccgp.gov.cn)被列入失信被执行人、重大税收违法案件当事人名单、采购严重违法失信行为纪录名单及其他不切合《中华人民共和国采购法》第二十二条划定条件的供应商,不得加入采购运动(提供“信用中国”网站(www.creditchina.gov.cn)盘问的结果并加盖公章)。
3.投标人需具备施工劳务资质。
4.本项目不接受联合体投标。
三、获取招标文件:
(一)凡有意加入者,请于2021年12月14日09:00时至2021年12月18日17:00时(北京时间,下同)前到桂林市秀峰区鼎富大厦B座14楼领取招标文件。
(二)报名资料需提供以下文件的清晰扫描件:
(1)营业执照;
(2)组织机构代码证(三证合一的不需提供);
(3)税务挂号证(三证合一的不需提供);
(4)法定代表人授权书(含法定代表人和被授权人身份证复印件)。
四、提交投标文件截止时间、开标时间和所在:
1.投标人应于2021年12月20日12时00分前将投标文件密封送交到桂林市秀峰区翠竹路75号鼎富大厦B座14楼,2021年12月20日12时00分为投标截止时间。
2.逾期送达的、未送达指定所在的或者不凭据招标文件要求密封的投标文件,招标人将予以拒收。
五、通告期限:
自本通告宣布之日起5个日。
本次招标通告http://www.gljtkg.com/(桂林市交通6686体育控股集团有限公司)上宣布。
招 标 人: 桂林市道通机电工程有限公司
地 址: 桂林市秀峰区75号鼎富大厦B座14楼
联 系 人: 陈 工
电 话: 18138806266
2021 年 12 月 14 日

附件二:


